科研仪器预约共享平台 登录
  欢迎使用崖州湾科技城科研仪器预约共享平台!           本平台将为广泛实验人员提供仪器预约服务、送检服务--立即前往            为便利用户已开启线上费用结算---立即前往
高级搜索 仪器 其它
首页
平台简介
仪器设备
平台公告
文件下载
联系我们
帮助专区
仪器培训
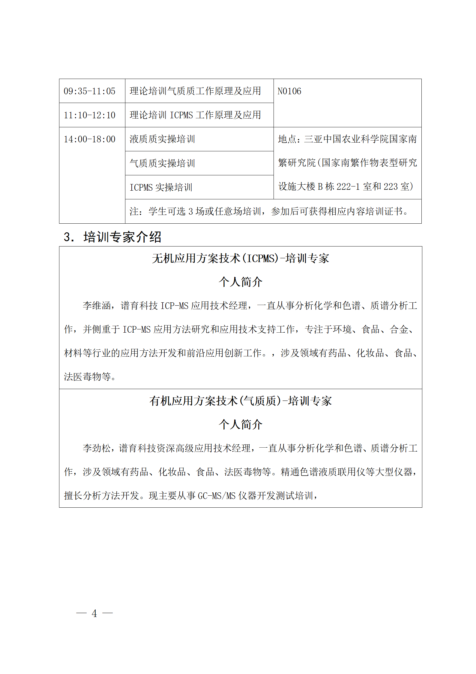
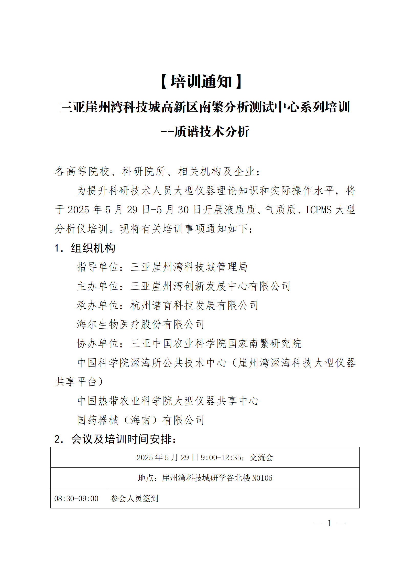
【培训通知】三亚崖州湾科技城高新区南繁分析测试中心系列培训--质谱技术分析
发布时间:2025年05月23日   作者:林方惠    阅读次数:54
2505230747190c2.png250523074731363.png2505230747436bb.png250523074754c0f.png250523074807908.png
Copyright @2020 崖州湾科技城 版权所有 All Rights Reserved.
ICP备案号: 琼ICP备19004414号-2

免费服务热线:  400-101-3006 

邮箱地址:  yzwcid@163.com

三亚崖州湾创新发展中心有限公司
科研仪器共享平台移动预约